When it comes to Wuyi Rock Tea, many people prefer its rich, caramelized and nutty aroma.
Roasting, a key process in Rock Tea production, not only affects the color and taste of the tea but also determines the final aroma quality.
Recently, a research team from Beijing Technology and Business University published a paper titled "Characterize the dynamic changes of volatile compounds during the roasting process of Wuyi rock tea (Shuixian) integrating GC-IMS and GC x GC-O-MS combined with machine learning" in the journal Food Chemistry. The paper systematically investigated the aroma formation process of Wuyi rock tea during the 12-hour roasting process.

◆ Research Results
01. Changes in Tea During Roasting
The researchers used 30-year-old "Narcissus" tea trees from Bishiyan, Wuyi Mountain, Fujian Province. Fresh leaves were picked according to the "open-face picking" standard and processed into raw tea using traditional techniques before entering the roasting stage.
The roasting process was performed using a charcoal oven. The tea leaves were placed in a 60-cm-diameter bamboo baking basket. The vertical distance between the charcoal fire and the basket was controlled at 0.5 meters, and the temperature was maintained at around 120°C.

Samples were then taken every two hours, and the changes in volatile compounds in the tea leaves during this process were analyzed using two advanced techniques (GC-IMS and GC×GC-O-MS).
A total of 183 volatile compounds were detected during this process, including seven major categories: aldehydes, alcohols, ketones, esters, heterocyclic compounds, and terpenes. Notably, starting at 8 hours, the concentrations of these compounds barely fluctuate significantly. By 12 hours, the freshness of aldehydes, the roasted aroma of heterocyclic compounds, and the richness of alcohols have all stabilized.
The changing trends of these compounds reveal several distinct characteristics:

Aldehyde Compound Changes During Roasting
Aldehyde content is highest in unroasted tea leaves, but decreases significantly after 12 hours of roasting.
This is partly due to the high temperature accelerating the volatilization of aldehydes and partly due to the inactivation of lipase at high temperatures, which no longer catalyzes the formation of aldehydes.
Because these compounds often have a "grassy" aroma, the astringency of the tea also disappears.

Alcohol Compound Changes During Roasting
Alcohols remain generally stable between 2 and 12 hours. However, benzyl alcohol is an exception, increasing in concentration with roasting, imparting a subtle floral aroma and richness to the tea.

Heterocyclic Compound Changes During Roasting
The content of heterocyclic compounds, such as 2-ethylpyrazine and tetrahydrothiophene, gradually increases with roasting time. They are responsible for the signature roasted and nutty aromas of Narcissus tea.
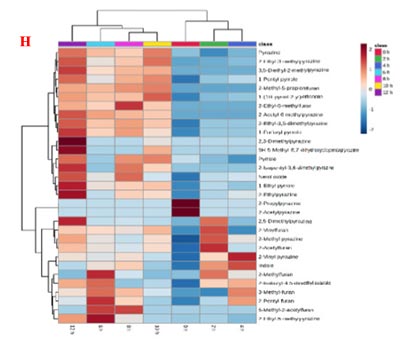
02. Key Flavor Compounds Affected by Roasting
Using a random forest algorithm combined with relative odor activity values and sensory testing, the study ultimately identified eight key aroma compounds—the "soul" of Rock Tea's flavor profile, with changes in each compound directly impacting the taste:
The first category is Maillard reaction products. These compounds, derived from the Maillard reaction between amino acids and sugars in tea leaves, are the primary contributors to Rock Tea's roasted and nutty aromas.

5-Methylfurfural Production Process
5-Methylfurfural has a toasty, sweet aroma that increases steadily from 0 to 12 hours, contributing to the "caramel sweetness" of Narcissus tea.

Changes in the Content of 2-Ethyl-5-methylpyrazine and 1-Furfuryl pyrrole
2-Ethyl-5-methylpyrazine smells distinctly burnt on its own, but in tea, this burnt aroma is not pungent and blends with the tea's inherent mellowness.
1-Furfuryl pyrrole imparts a rich, nutty aroma to Rock Tea, adding depth to the aroma.

3-Methylbutanal Production Process
3-Methylbutanal is only detectable after 4 hours of roasting, imparting a subtle malty aroma to the tea, enriching the flavor without overpowering it.

Production Process of Lipid Oxidation Products
The second category is lipid oxidation products. These substances are produced by the high-temperature oxidation and decomposition of unsaturated fatty acids (such as linoleic acid and α-linolenic acid) in tea leaves. They primarily balance the roasted aroma.
- Among them, 1-octen-3-ol has a light mushroom aroma, reaching its peak between 4 and 6 hours of roasting.
- (Z)-4-heptenal, produced from the oxidation of α-linolenic acid, imparts a fresh, green, leafy aroma. While its concentration is low at 12 hours, it can partially neutralize the burnt aroma, resulting in a softer mouthfeel.
- (E)-2-octenal, produced from the oxidation of linoleic acid, initially increases and then decreases at 12 hours, retaining a light, oily aroma and enriching the flavor.

1-(1H-pyrrol-2-yl)-ethan Content Changes
Also, 1-(1H-pyrrol-2-yl)-ethan, as a nitrogen-containing heterocyclic compound, adds a unique "roasted" aroma to the aroma.
03. Roasting Removes Off-Flavors
The value of roasting lies not only in its ability to add flavor but also in its ability to remove off-flavors. Research has found that during tea fermentation, sour and astringent compounds such as caproic acid and octanoic acid are produced, which can make the taste harsh.

Other substances, such as acids, are reduced during the roasting process.
After prolonged roasting, the concentration of these undesirable compounds drops significantly, leaving Narcissus tea with a mellow taste and no unpleasant flavors.
Even more reassuringly, the study did not detect 5-hydroxymethylfurfural (5-HMF) in the roasted samples.
This substance is a potentially harmful byproduct of the Maillard reaction, and the tea polyphenols in Narcissus tea may inhibit its production, indicating that despite the long roasting time, it was not excessive.
◆ Conclusion
Scientific data indicates that after roasting, Rock Tea is at the stage of fully mature flavor: the roasted and nutty aromas brought by the Maillard reaction are sufficiently rich, the freshness of lipid oxidation perfectly balances the richness, undesirable flavors are completely eliminated, and the various volatile compounds achieve a harmonious harmony. This also explains why many experienced tea drinkers prefer "full-fired" Rock Tea - full-fired does not mean simply "roasting for a longer time", but allowing the chemical substances in the tea leaves to reach the ideal state of "high fragrance, mellow taste, and no impurities".





